2020年10月22日下午,理学院在教2-314开展第二十二届“创新杯”大学生课外学术科技作品竞赛院赛。理学院党委书记尹志丽、院长唐加山、教育科学与技术学院党委副书记乔祖琴,理学院党委副书记汪颖、副院长金正猛、刘胜利出席活动并担任评委。活动由分团委书记王新光主持。

经过前期组织宣传,共有13件作品报名参赛,包括自然科学类学术论文、哲学社会科学类社会调查报告和学术论文、科技发明制作三类,涵盖了数理、信息技术、能源化工、机械与控制多个学科类别。各项目负责同学依次上台进行PPT汇报,评委从科学性、先进性、现实意义等方面对每个项目逐一点评,并有针对性的提出了评审意见与建议。


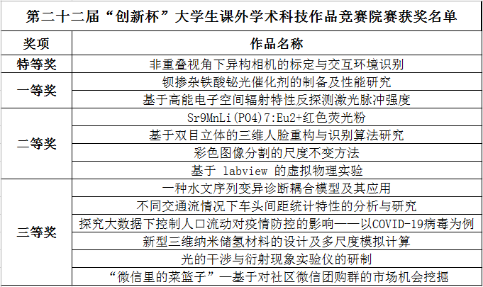
通过答辩评审,“非重叠视角下异构相机的标定与交互环境识别”项目获得院赛特等奖,“钡掺杂铁酸铋光催化剂的制备及性能研究”等2个项目获得院赛一等奖,“Sr9MnLi(PO4)7:Eu2+红色荧光粉”等4个项目获得院赛二等奖,“一种水文序列变异诊断耦合模型及其应用”等6个项目获得院赛三等奖。

后期,在学校公布复赛名额后,学院将依据院赛排名情况,推荐项目参加校级复赛,期待理学院柚子在校级赛事中的优异表现。